搜索
banner
资讯分类

基于卫星的专用通信解决方案

/

基于卫星的专用通信解决方案

基于卫星的专用通信解决方案

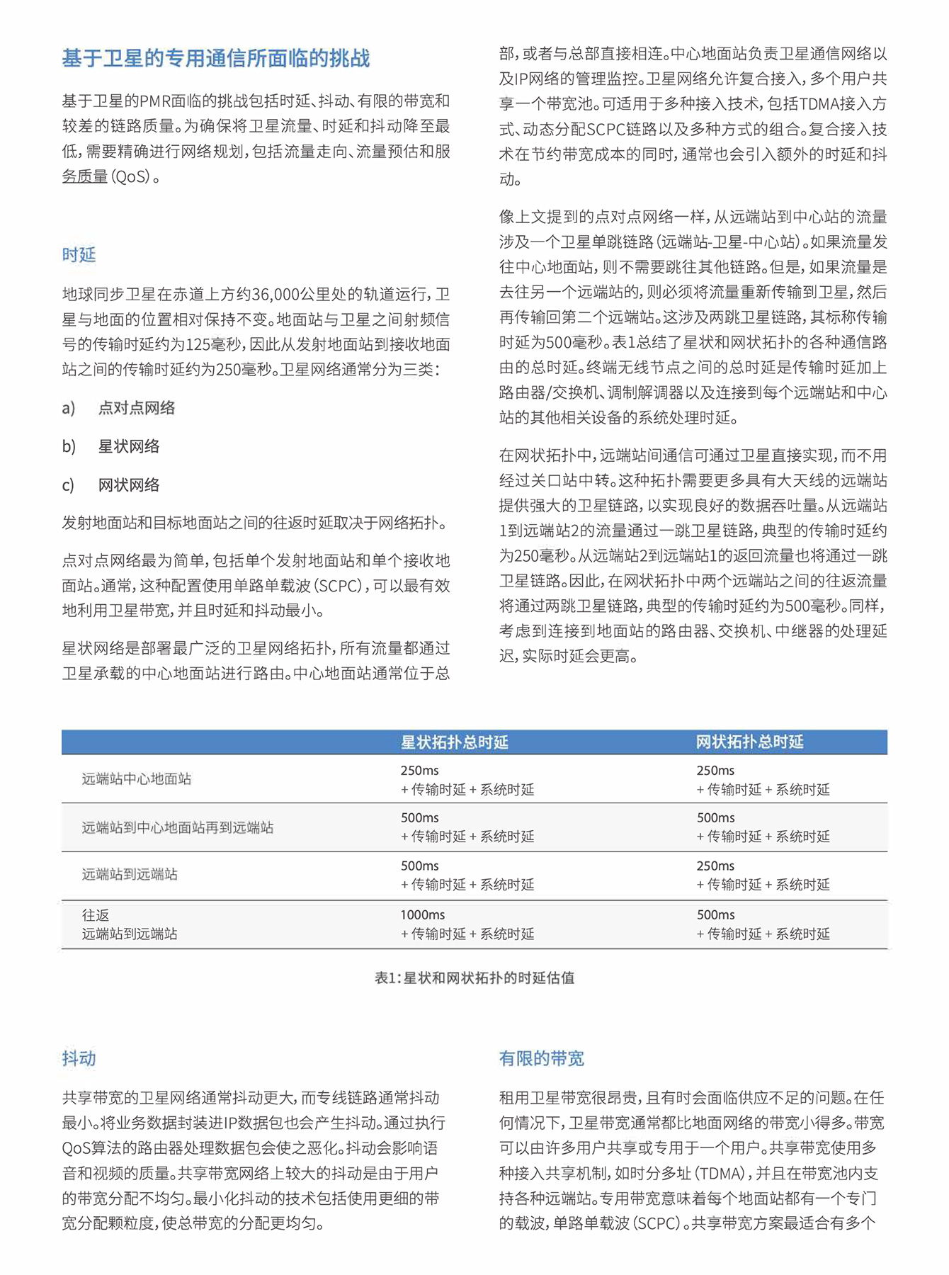
基于卫星的专用通信解决方案

基于卫星的专用通信解决方案

基于卫星的专用通信解决方案

基于卫星的专用通信解决方案

基于卫星的专用通信解决方案

基于卫星的专用通信解决方案

基于卫星的专用通信解决方案

基于卫星的专用通信解决方案

当下生活激动人心:我们奔跑在通往人工智能的大路上,我们即将生活在万物互联的时代

地       址: 北京石景山区政达路2号万达广场CRD银座B座517室;

客服热线:郝经理:13311578488 

刘经理:13371602987

请勿删除修改!!!

发布时间:2023-05-10 11:10:21